Создали функциональный и полезный чат-бот для гостей ресторанов «Стейк Давай»

Создание чат-бота

#чат-бот
#продвижение
#социальные_сети
«Стейк Давай» много-много мяса — это сеть ресторанов в Санкт-Петербурге
О КЛИЕНТЕ
Меню ресторана состоит из разных видов стейков и других мясных блюд
20+
4
лет опыта в бизнесе
ресторанов сети
Оперативно получать ответы на популярные вопросы по карте и программе лояльности
Просмотр актуального меню, что востребовано, так как меню ресторанов каждый сезон обновляется;
Просмотр ближайших ресторанов;
Заменил пластиковую карту на чекин в чат-боте (карта позволяет гостю воспользоваться акциями ресторана, уникальными предложениями и акционным меню);
Копить и тратить бонусы в системе лояльности «Стейк Давай»;
Проверить статус участника бонусной системы. Например, сколько бонусов накоплено, сколько потрачено?
Цели и задачи
  • Создать функциональный чат-бот для участников системы лояльности “СтейкДавай” и гостей сети ресторанов;
  • Сделать систему лояльности более удобной;
  • Перенести коммуникацию с клиентами из заблокированной социальной сети в Telegram;
  • Использовать Telegram на максимум;
  • Создать уникальный функционал для взаимодействия с аудиторией
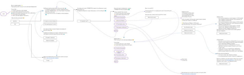
Карта чат-бота
Созданный чат-бот решил ряд потребностей 3622 гостей ресторана:
РЕЗУЛЬТАТЫ
Отзыв о работе
Генеральный директор сети ресторанов «Стейк Давай» Роман Буйлов
Благодаря вашему высокому профессионализму, индивидуальному подходу и прекрасному коллективу нам удаётся достигать высоких результатов. Уже год мы пользуемся услугами вашей компании и на протяжении всего этого времени количество запросов, по которым наши сайты занимают первые позиции растёт.
Давайте обсудим ваш проект
Оставьте заявку — и мы поможем решить задачу
Смотреть все
Кейсы, которые могут быть вам интересны
НАШИ ПРОЕКТЫ